Table of Contents

 

While the outcry against the petroleum industry drilling in residential areas is as high as ever, a small, privately-held petroleum and real estate company in Midland, Texas, is making headlines for pulling off what some might consider an impossible feat: creating communities where people are willingly moving onto active oil and gas fields and living harmoniously with t he industry.

American Association of Petroleum Geologists (AAPG)
Desktop /Portals/0/PackFlashItemImages/WebReady/a-match-made-in-the-oil-patch-hero.jpg?width=100&h=100&mode=crop&anchor=middlecenter&quality=75amp;encoder=freeimage&progressive=true 23574 https://img.aapg.org/Portals/0/PackFlashItemImages/WebReady/a-match-made-in-the-oil-patch-hero.jpg
 

The AAPG Distinguished Lecturers, as the name suggests, represent a program that offers the best and brightest of today’s geoscientists, practitioners and big thinkers who are brought together with the next generation of leaders – geology students and young professionals, as well, as seasoned professionals who are members of Geological Organizations by way of a special lecture series presented throughout the world.

American Association of Petroleum Geologists (AAPG)
Desktop /Portals/0/PackFlashItemImages/WebReady/distinguished-lecture-program-hero.jpg?width=100&h=100&mode=crop&anchor=middlecenter&quality=75amp;encoder=freeimage&progressive=true 23575 https://img.aapg.org/Portals/0/PackFlashItemImages/WebReady/distinguished-lecture-program-hero.jpg
 

The AAPG-AAPG Foundation Distinguished Lecture program, the Association's flagship initiative for sharing the latest in scientific thought, concepts and advances, starts its new season in November with a lecture tour of North America.

American Association of Petroleum Geologists (AAPG)
Desktop /Portals/0/PackFlashItemImages/WebReady/distinguished-lecture-program-hero.jpg?width=100&h=100&mode=crop&anchor=middlecenter&quality=75amp;encoder=freeimage&progressive=true 23577 https://img.aapg.org/Portals/0/PackFlashItemImages/WebReady/distinguished-lecture-program-hero.jpg
 
This year's AAPG-SEG International Conference and Exhibition (ICE), held for the first time ever in Melbourne, Australia, was by all accounts a technical and networking success.
American Association of Petroleum Geologists (AAPG)
Desktop /Portals/0/PackFlashItemImages/WebReady/a-look-back-at-ice-2015-hero.jpg?width=100&h=100&mode=crop&anchor=middlecenter&quality=75amp;encoder=freeimage&progressive=true 23578 https://img.aapg.org/Portals/0/PackFlashItemImages/WebReady/a-look-back-at-ice-2015-hero.jpg
 
Hydrocarbons in comets or asteroids likely were formed like those on Earth – biogenically, according to AAPG member Prasanta K. Mukhopadhyay. Yes, you read that correctly: "biogenically," as in, "arising from life" – in this case, extraterrestrial life.
American Association of Petroleum Geologists (AAPG)
Desktop /Portals/0/PackFlashItemImages/WebReady/do-comet-hydrocarbons-have-biogenic-origins-hero.jpg?width=100&h=100&mode=crop&anchor=middlecenter&quality=75amp;encoder=freeimage&progressive=true 23590 https://img.aapg.org/Portals/0/PackFlashItemImages/WebReady/do-comet-hydrocarbons-have-biogenic-origins-hero.jpg
 

There's long been much ado about the ongoing loss of coastal wetlands in south Louisiana. Not surprisingly, many fingers point to the oil and gas industry with its several thousand linear miles of pipelines in the region.

American Association of Petroleum Geologists (AAPG)
Desktop /Portals/0/PackFlashItemImages/WebReady/gulf-coast-land-loss-who-to-blame-hero.jpg?width=100&h=100&mode=crop&anchor=middlecenter&quality=75amp;encoder=freeimage&progressive=true 23592 https://img.aapg.org/Portals/0/PackFlashItemImages/WebReady/gulf-coast-land-loss-who-to-blame-hero.jpg
 
As far as hiring is concerned, the oil and gas industry is in a difficult phase at the moment. Widespread layoffs coupled with minimal hiring means there is a large pool of qualified candidates all clamoring for a limited number of open jobs.
American Association of Petroleum Geologists (AAPG)
Desktop /Portals/0/PackFlashItemImages/WebReady/explorer-hero-2015-11nov.jpg?width=100&h=100&mode=crop&anchor=middlecenter&quality=75amp;encoder=freeimage&progressive=true 23593 https://img.aapg.org/Portals/0/PackFlashItemImages/WebReady/explorer-hero-2015-11nov.jpg
 

The Cambodian Institute of Technology (ITC) - locally known as "Techno" - got a major boost recently in the capital city of Phnom Penh when another donation of textbooks was finalized by the AAPG Publications Pipeline Committee.

American Association of Petroleum Geologists (AAPG)
Desktop /Portals/0/PackFlashItemImages/WebReady/AAPG-donates-textbooks-to-cambodian-university-hero.jpg?width=100&h=100&mode=crop&anchor=middlecenter&quality=75amp;encoder=freeimage&progressive=true 23595 https://img.aapg.org/Portals/0/PackFlashItemImages/WebReady/AAPG-donates-textbooks-to-cambodian-university-hero.jpg

Emphasis: Exploration Innovations

 

The gloomy oil industry scenarios widely reported by the media tend to overlook the ongoing technological innovations that are positioned to bring additional hydrocarbons out of the ground more economically. GroundMetrics in San Diego is attracting considerable attention in this arena.

American Association of Petroleum Geologists (AAPG)
Desktop /Portals/0/PackFlashItemImages/WebReady/ace-sc-16-seismic-geomorphology-seismic-stratigraphy-hero.jpg?width=100&h=100&mode=crop&anchor=middlecenter&quality=75amp;encoder=freeimage&progressive=true 23597 https://img.aapg.org/Portals/0/PackFlashItemImages/WebReady/ace-sc-16-seismic-geomorphology-seismic-stratigraphy-hero.jpg
 
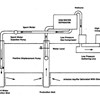
Utah-based professional geologist and AAPG member Gary Player is the inventor and owner of a patent-pending process for extracting commercial quantities of dissolved natural gas from ground water existing in deep, saline aquifers.
American Association of Petroleum Geologists (AAPG)
Desktop /Portals/0/PackFlashItemImages/WebReady/producing-dissolved-methane-from-groundwater-hero.jpg?width=100&h=100&mode=crop&anchor=middlecenter&quality=75amp;encoder=freeimage&progressive=true 23598 https://img.aapg.org/Portals/0/PackFlashItemImages/WebReady/producing-dissolved-methane-from-groundwater-hero.jpg
 

While exploration has slowed in many parts of the world in response to the industry’s lagging downturn, India is moving full steam ahead to encourage exploration and production on a domestic and international scale.

American Association of Petroleum Geologists (AAPG)
Desktop /Portals/0/PackFlashItemImages/WebReady/india-gets-aggressive-about-oil-exploration-hero.jpg?width=100&h=100&mode=crop&anchor=middlecenter&quality=75amp;encoder=freeimage&progressive=true 23599 https://img.aapg.org/Portals/0/PackFlashItemImages/WebReady/india-gets-aggressive-about-oil-exploration-hero.jpg
 

A recent project in the Gulf of Mexico improved on the detection and mapping of hydrocarbons using additional technologies alongside seismic and satellite data.

American Association of Petroleum Geologists (AAPG)
Desktop /Portals/0/PackFlashItemImages/WebReady/project-seeks-improved-hydrocarbon-dection-hero.jpg?width=100&h=100&mode=crop&anchor=middlecenter&quality=75amp;encoder=freeimage&progressive=true 23602 https://img.aapg.org/Portals/0/PackFlashItemImages/WebReady/project-seeks-improved-hydrocarbon-dection-hero.jpg
 

Success in a downturn requires knowledge of the opportunities, the techniques and technologies that can be deployed for maximum positive impact. This report lists some of the emerging insights and lessons learned from current AAPG education department events, courses and research conferences.

American Association of Petroleum Geologists (AAPG)
Desktop /Portals/0/PackFlashItemImages/WebReady/explorer-hero-2015-11nov.jpg?width=100&h=100&mode=crop&anchor=middlecenter&quality=75amp;encoder=freeimage&progressive=true 23606 https://img.aapg.org/Portals/0/PackFlashItemImages/WebReady/explorer-hero-2015-11nov.jpg

Standing Columns

When I ask our members why they joined our Association, most say they joined for the science. Members rarely, if ever, say they joined for our conventions… In fact, the department that generates the majority of revenue yearly for AAPG is our convention department – from our annual and international meetings. So how is our yearly revenue generated?

American Association of Petroleum Geologists (AAPG)
Desktop /Portals/0/PackFlashItemImages/WebReady/hogg-john-r.jpg?width=50&h=50&mode=crop&anchor=middlecenter&quality=90amp;encoder=freeimage&progressive=true https://img.aapg.org/Portals/0/PackFlashItemImages/WebReady/hogg-john-r.jpg 23573 Explorer President’s Column

This issue of EXPLORER has focused on exploration innovation. Our stories covered new technologies that help you better find oil and natural gas, and we discussed new ways of thinking, looking for new approaches to age-old problems. I’d like to close this month spending a few moments talking about personal reinvention – a type of innovation that each of us should be engaged in during these tumultuous times in our industry.

American Association of Petroleum Geologists (AAPG)
Desktop /Portals/0/PackFlashItemImages/WebReady/curtiss-david.jpg?width=50&h=50&mode=crop&anchor=middlecenter&quality=90amp;encoder=freeimage&progressive=true https://img.aapg.org/Portals/0/PackFlashItemImages/WebReady/curtiss-david.jpg 23611 Explorer Director’s Corner

Natural gas hydrate (NGH), a crystalline compound of water and natural gas, has been recognized as a vast potential energy resource for over two decades, but its commerciality has persistently remained beyond the horizon due to technical and economic hurdles.

American Association of Petroleum Geologists (AAPG)
Desktop /Portals/0/PackFlashItemImages/WebReady/natural-gas-hydrate-an-emerging-resource-finally-emerges-hero.jpg?width=50&h=50&mode=crop&anchor=middlecenter&quality=90amp;encoder=freeimage&progressive=true https://img.aapg.org/Portals/0/PackFlashItemImages/WebReady/natural-gas-hydrate-an-emerging-resource-finally-emerges-hero.jpg 23613 Explorer Division Column EMD

The often-volatile outcome of exploration investment decisions is tightly linked to the level of uncertainty in the geological interpretation and associated value assessment. In order to evaluate subsurface opportunities, information is needed.

American Association of Petroleum Geologists (AAPG)
Desktop /Portals/0/PackFlashItemImages/WebReady/additional-data-helps-investment-decisions-hero.jpg?width=50&h=50&mode=crop&anchor=middlecenter&quality=90amp;encoder=freeimage&progressive=true https://img.aapg.org/Portals/0/PackFlashItemImages/WebReady/additional-data-helps-investment-decisions-hero.jpg 23612 Explorer Geophysical Corner

On Sept. 30, AAPG Executive Director David Curtiss and 10 AAPG members participated in a day of visits to Capitol Hill to discuss the importance of strong federal investments for geoscience research and education. Geosciences Congressional Visits Day (GEO-CVD) is organized by AAPG in conjunction with other geoscience organizations.

American Association of Petroleum Geologists (AAPG)
Desktop /Portals/0/PackFlashItemImages/WebReady/wide-range-of-topics-covered-during-geo-cvd-hero.jpg?width=50&h=50&mode=crop&anchor=middlecenter&quality=90amp;encoder=freeimage&progressive=true https://img.aapg.org/Portals/0/PackFlashItemImages/WebReady/wide-range-of-topics-covered-during-geo-cvd-hero.jpg 23609 Explorer Policy Watch

As the world commemorates the 70th anniversary of the defeat of Nazi Germany, it is worth recognizing the role Venezuela played in securing the oil needs of the Allied Nations.

American Association of Petroleum Geologists (AAPG)
Desktop /Portals/0/PackFlashItemImages/WebReady/venezuelas-oil-crucial-in-world-war-ii-hero.jpg?width=50&h=50&mode=crop&anchor=middlecenter&quality=90amp;encoder=freeimage&progressive=true https://img.aapg.org/Portals/0/PackFlashItemImages/WebReady/venezuelas-oil-crucial-in-world-war-ii-hero.jpg 23615 Explorer Historical Highlights
In the Middle East, massive oil and gas reserves aside, the industry also has had to make adjustments to cope with this new price environment. Despite this current malaise, the AAPG in the Middle East continues its mission to promote this region as the global center of excellence for petroleum geology.
American Association of Petroleum Geologists (AAPG)
Desktop /Portals/0/PackFlashItemImages/WebReady/despite-oil-prices,-middle-east-geoscience-moving-forward-hero.jpg?width=50&h=50&mode=crop&anchor=middlecenter&quality=90amp;encoder=freeimage&progressive=true https://img.aapg.org/Portals/0/PackFlashItemImages/WebReady/despite-oil-prices,-middle-east-geoscience-moving-forward-hero.jpg 23610 Explorer Regions and Sections
More than 60 AAPG Foundation Trustee Associates and their guests traveled to Colorado Springs recently for the 38th annual Trustee Associates meeting, which mixed business, networking and relaxation.
American Association of Petroleum Geologists (AAPG)
Desktop /Portals/0/PackFlashItemImages/WebReady/trustee-associates-gather-in-colorado-springs-hero.jpg?width=50&h=50&mode=crop&anchor=middlecenter&quality=90amp;encoder=freeimage&progressive=true https://img.aapg.org/Portals/0/PackFlashItemImages/WebReady/trustee-associates-gather-in-colorado-springs-hero.jpg 23605 Explorer Foundation Update

News & Features